违反食物平安法 二锅头被罚10万元


发布时间:

2025-12-14

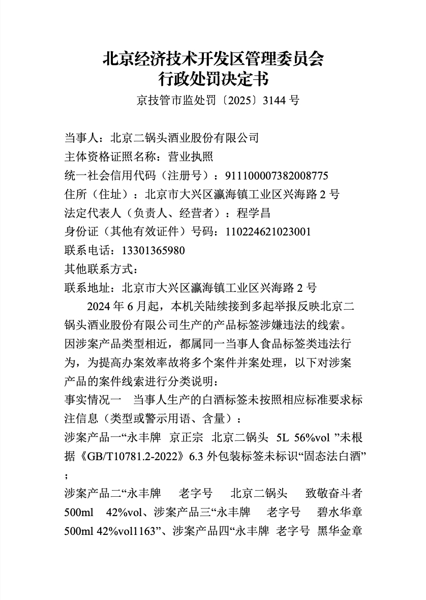
  中新网12月12日电(吴家驹)国度企业信用消息公示系统显示,二锅头酒业股份无限公司因违反食物平安法相关,被经济手艺开辟区办理委员会罚款10万元。次要违法现实显示,该公司存正在食物标签未标注“固态法白酒”、食物标签未标注警示语、食物外包拆盒未标注出产日期等环境。行政惩罚决定书中列出了“永丰牌 京正 二锅头 5L 56%vol”“永丰牌 老字号 二锅头 致敬奋斗者 500ml 42%vol”“永丰牌 老字号 碧水华章 500ml 42%vol1163”等十几种涉案产物。二锅头酒业股份无限公司成立于1992年5月,注册本钱1014。6万人平易近币,(完)?。

关键词:U乐·国际官网



联系我们

河北省保定市定兴县

我们的产品

活牛进场严格按照检验流程操作,对所有肉牛进场前进行血清检测瘦肉精,合格后进入待宰圈静养,静养后进行屠宰。屠宰过程全部按照清真工艺要求和屠宰操作规程进行,所有牛肉产品检测合格后才准出厂。

关注我们

手机端

Copyright © 2023 河北U乐·国际官网食品有限公司