欢迎访问河北U乐·国际官网食品有限公司官方网站!
中国保健操行业成长趋向研究取将来投资阐发演
发布时间:
2026-01-06
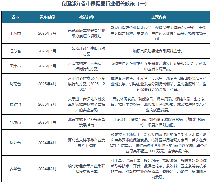
保健品是声称并具有特定保健功能或者以弥补维生素、矿物质为目标的食物。即合用于特定人群食用,具有调理机体功能,不以医治疾病为目标,而且对人体不发生任何急性、亚急性或慢性风险的食物。为推进保健操行业高质量成长,我国连续发布了多项政策,如2025年7月农业农村部、国度成长委、教育部等部分等发布《推进农产物消费实施方案》以消费需求为导向,开辟甘旨多样的休闲食物、养分健康的饮品,推进开展食药物质等保健食物原料复方配伍存案试点工做,丰硕高质量供给。
我国各省市也积极响应国度政策规划,对各省市保健操行业的成长做出了具体规划,支撑本地保健操行业不变成长,好比广东省发布的《广东省推进银发经济高质量成长促进老年人福祉实施方案》、发布的《鞭策西医药财产融合立异成长步履打算(2025—2027年)》。
不雅研演讲网发布的《中国保健操行业成长趋向研究取将来投资阐发演讲(2025-2032年)》涵盖行业最新数据,市场热点,政策规划,合作谍报,市场前景预测,投资策略等内容。更辅以大量曲不雅的图表帮帮本行业企业精确把握行业成长态势、市场商灵活向、准确制定企业合作计谋和投资策略。本演讲根据国度统计局、海关总署和国度消息核心等渠道发布的权势巨子数据,连系了行业所处的,从理论到实践、从宏不雅到微不雅等多个角度进行市场调研阐发。行业演讲是业内企业、相关投资公司及部分精确把握行业成长趋向,洞悉行业合作款式,规避运营和投资风险,制定准确合作和投资计谋决策的主要决策根据之一。不雅研全国是国内出名的行业消息征询机构,具有资深的专家团队,多年来曾经为上万家企业单元、征询机构、金融机构、行业协会、小我投资者等供给了专业的行业阐发演讲,客户涵盖了华为、中国石油、中国建建、惠普、迪士尼等国表里行业领先企业,并获得了客户的普遍承认。
关键词:U乐·国际官网
我们的产品
活牛进场严格按照检验流程操作,对所有肉牛进场前进行血清检测瘦肉精,合格后进入待宰圈静养,静养后进行屠宰。屠宰过程全部按照清真工艺要求和屠宰操作规程进行,所有牛肉产品检测合格后才准出厂。
关注我们